Directrices para autores/as
| ArtÃculos | Notas crÃticas | Reseñas | Trabajos artÃsticos | |
|---|---|---|---|---|
| Lectura del comité editorial | √ | √ | √ | √ |
| Revisión por pares | √ | √ | ||
| Extensión máxima | 20 páginas | 8 páginas | 3 páginas | En función del formato |
Resumen y palabras clave
En el caso de los artÃculos y las notas crÃticas en español deberán contar con un resumen en español y otro en inglés, de 150 a 250 palabras.
Si el artÃculo estuviera escrito en inglés, francés o italiano, el resumen secundario deberá estar en español. Asimismo, se añadirán 5 palabras clave separadas por punto y coma en el idioma del resumen al que acompañan.
Formato
Los artÃculos propuestos a esta revista tendrán que usar la fuente Cambria a 12 puntos con interlineado sencillo (1.0) y espaciado posterior en 6 puntos. El tamaño de hoja utilizado debe ser A4 con márgenes normales. Se recomienda descargar y utilizar este molde para la presentación de artÃculos.
Sistema de citación
El sistema de citación utilizado es el latino.
Para libros:
APELLIDO(S), Nombre(s), TÃtulo del libro, Ciudad, Editorial, Año, página(s).
Para capÃtulos de libro:
APELLIDO(S), Nombre(s), «CapÃtulo de libro», en Nombre(s) Apellido(s) del (de la) editor(a/s), TÃtulo del libro, Ciudad, Editorial, Año, página(s).
Para artÃculos de revista:
APELLIDO(S), Nombre(s), «TÃtulo del artÃculo», TÃtulo de la revista, vol (número), Año, página(s).
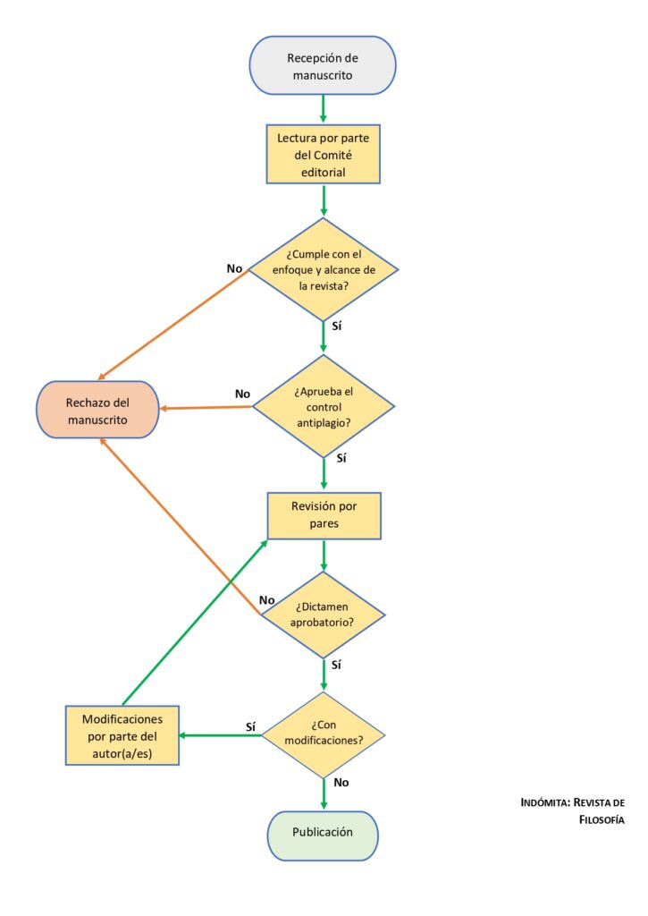
Procesamiento de artÃculos
En el siguiente diagrama de flujo podrá conocer el tratamiento de las propuestas recibidas a esta revista.












